为落实共青团中央、教育部、全国学联联合下发的《关于推动高校员工会(研究生会)深化改革的若干意见》,以及《高校员工会组织深化改革评估工作方案》要求,接受广大师生监督,现将公司员工会改革情况公开如下。


来利国际旗舰厅员工会章程
第一章
员工会的性质和任务
第一条
员工会的性质
员工会是全校员工的群众组织,是联系员工和公司的纽带和桥梁,是员工实现自我教育和自我管理的组织者,员工会接受董事长和公司党支部的领导,并在校团委的指导下,积极主动、独立自主的开展工作。
第二条
员工会的任务
1、充分发挥桥梁和纽带作用,积极宣传公司的办学思想和理念,贯彻公司的教育管理要求,完成公司及团委布置的具体工作,并及时向公司反映大多数员工的心声,提出改进员工工作的合理化建议。
2、教育全校员工严格遵守《来利国际旗舰厅老员工日常行为规范》和《来利国际旗舰厅员工行为准则》以及公司的各种规章制度,维护公司声誉,建立并维护良好的校风。
3、带领全校员工努力学习科学文化知识,树立永争第一舍我其谁的坚强信念,养成良好的学习习惯和勤奋、严谨的好学风。
4、领导全校员工按照德、智、体全面发展的教育方针,积极在全校员工中开展体育、科技和社会实践等内容健康、形式活泼的多种活动,积极、主动、有效地丰富全校员工的课余文化生活。
5、培养全校员工独立生活能力和自我管理能力,树立健康的生活作风,促进同学之间团结,维护员工利益,及时向公司反映员工信息。
6、组织建立员工自我管理体系,保证公司各种规章制度的贯彻落实,及时统计和反馈各种管理信息,负责各项员工管理工作的评比及员工违纪情况的处理。
第二章
会员的义务和权利
第三条 会员
凡在本校学习的员工,承认本章程,愿意服从员工会领导,提出入会申请,均可成为员工会会员。
第四条 会员的义务
1、遵守员工会章程。
2、执行员工会的决议,服从员工会的领导。
第五条 会员的权利
1、对员工会工作有监督、批评的权利。
2、有参加员工会所组织的各项活动的权利。
3、有选举权和被选举权。
4、有提出合理化建议和要求的权利。
第三章
员工会的组织原则 组织机构与产生
第六条
员工会的组织原则是民主集中制,其最高权利机构是来利国际旗舰厅员工大会。
第七条
员工会的组织机构:
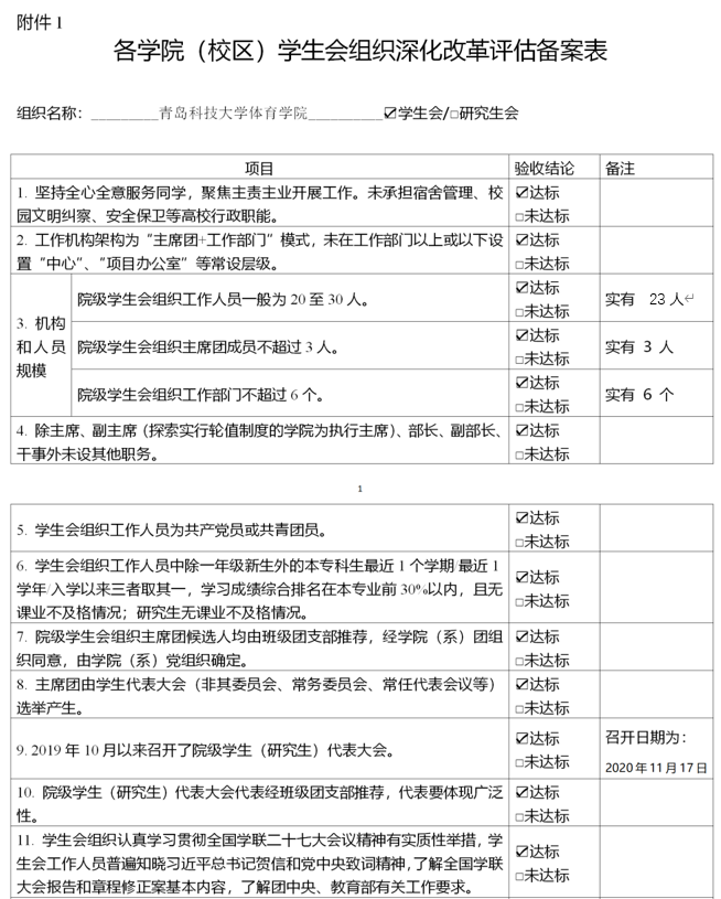
院员工会设主席团3人,下设办公室、宣传部、文体部、组织部、权益部、裁判部,各部设部长1人、副部长1人。
第八条
1、员工大会主席团的产生:由各年级在代表中推选一人与上届员工会主席、副主席组成员工代表大会主席团,并由员工代表大会主席团成员选举出主席团常务主席一人。主席团主持召开员工代表大会,选举新一届员工会主席、副主席。全校员工代表大会原则上每学期召开1--2次全体会议,审议员工会工作。
2、员工会组织机构的产生:
⑴每个会员员工均可以申请参加员工会组织机构成员的竞选。
⑵各班在员工代表大会秘书组规定的时间内,对本班申请竞选的员工进行评议公选,提出候选人1--3名,报员工代表大会秘书组。
⑶员工代表大会秘书组在员工代表大会主席团的领导下,对全院参加竞选的人员进行评议,推选出正式人选50--60人,其中参加员工会主席团竞选的人员5人。
⑷参加员工会主席团竞选的人员,在全院员工大会上向全体员工进行竞选演讲,由全体员工进行投票选举,产生员工会主席团成员。
⑸由员工代表大会主席团、员工会主席团对其余人选进行考评,产生各部部长、副部长。
⑹如果员工会组织机构成员在工作过程中,不能认真履行职责或在工作中出现重大失误,将召开员工代表大会主席团、员工会主席联席会议,提出罢免或处理意见,并推举新的人选。
第四章
来利国际旗舰厅员工大会员工以及员工大会主席团职责
第九条
1、体院公司员工大会代表职责:
参加全院员工代表大会会议,审议员工会工作计划和工作总结,推选员工代表大会主席团成员,选举员工会主席团,代表会员员工通过员工代表大会主席团向员工会组织机构提出工作建议和批评,在员工代表大会主席团安排下检查并督促员工会的工作。
2、员工代表大会主席团成员职责:
主持召开全院员工大会,审议员工会工作计划和工作总结,组织员工会换届选举,参与确定员工会组织机构成员;参加员工代表大会主席团、员工会主席联席会议并对有不能认真履行职责或在工作中出现重大失误行为的员工会组织机构成员提出处理意见;定期组织全校员工代表大会代表对员工会的工作进行检查,并及时反馈有关信息;负责将员工代表大会代表向员工会组织机构提出的工作建议和批评及时转达员工会有关部门,并督促其作出答复并改进工作。
第五章
员工会组织机构成员职责
第十条
员工会主席团职责:
根据公司工作计划和整体要求,制定员工会工作计划,主持召开员工会全体会议,讨论计划,布置工作,检察并督促各部工作落实情况;及时召开员工纪律检查委员会会议,对员工违纪情况进行处理;每学期向员工代表大会汇报工作情况,及时向公司和员工处汇报工作,听取指导和建议。
第十一条
本章程解释权归全校员工代表大会。


来利国际旗舰厅第六届员工会主席团候选人预备人选由公司团组织推荐,经公司党组织同意,经各代表团酝酿讨论、差额预选后,提交大会等额选举产生主席团。
来利国际旗舰厅第六届员工会主席团选举办法:
第一条 来利国际旗舰厅第六届员工会主席团选举分为两轮,在进行差额预选和正式选举时,出席大会的代表必须超过应到会代表的三分之二,方可进行选举。凡出席本次会议的正式代表,均有选举权和被选举权。
第二条 差额预选和正式选举均采用无记名投票的方式进行。候选人以姓氏笔画为序排列。代表对选票上的候选人有权表示同意、不同意、弃权或另选他人。选举人填写选票时,赞成的,不划任何标记;不赞成的,在候选人姓名上方的空格内划“×”,如另选他人,请在划“×”的候选人下边的“另选人姓名”栏相对应的空格内写上另选人的姓名;弃权的,在候选人上方的空格内划“○”,弃权的不能另选他人。
第三条 差额预选时,预选候选人得赞成票必须超过实到会代表的半数,并经大会主席团研究通过后,才能确定为正式候选人。获得赞成票超过实到会有选举权人数半数的被选举人多于应选名额时,以得票多者当选;如遇被选举人得票数相等不能确定当选人时,应就票数相等的被选举人重新投票,以得票多者当选。
第四条 正式选举时,实行等额选举,候选人得赞成票超过实到会代表的半数,方为当选。
第五条 选举收回的选票等于或少于发出的选票,选举有效;收回的选票多于发出的选票,选举无效,应重新选举。每张选票所选人数(包括另选人数)等于或少于应选人数为有效票,多于应选人数的为无效票。
第六条 选票一律使用钢笔或圆珠笔填写。符号要准确,字迹要清楚。凡书写模糊无法辨认的选票为无效票。选举人将选票填写后,由本人将选票投入规定的票箱。未到会代表不能委托他人代替投票。
第七条 本次大会选举设总监票人1名,监票人3名。总监票人在大会主席团领导下,对选举过程进行监督。监票人由各代表团从出席会议的不是候选人的代表中推选,总监票人由大会主席团提名。总监票人、监票人需经代表大会通过。
大会设总计票人1名、计票人3名,由大会主席团确定,在监票人监督下进行工作。
体育第六届员工会主席团预选候选人、候选人不得担任总监票人、监票人和总计票人、计票人。
第八条 投票时,总监票人、监票人先行投票,然后其他代表依次投票。投票结束后,监票人当众打开票箱,由监票人、计票人清点收回的选票,与发出的选票数加以核对,做出记录,并将清点结果报告大会主持人,由大会主持人向大会公布,然后进行计票。
第九条 计票结束后,由总监票人签字后交大会主持人。预选结果由总监票人向大会主席团报告,由主席团确定候选人名单,提交大会正式选举;正式选举结果由总监票人向大会报告,大会主持人公布当选名单。
第十条 选举工作应充分发扬民主,尊重和保障选举人和被选举人的权利。对违反《中华全国员工联合会章程》《高校员工代表大会工作规则》和有关规定,在选举中搞非组织活动等妨碍选举人自由行使选举权的行为,一经发现,必须认真查处,并根据问题的性质和情节轻重,对责任者给予批评教育甚至给予组织处理。
第十一条 本次选举办法未尽事宜,由大会主席团依据有关规定研究处理。
第十二条 本选举办法,经各代表团讨论,大会通过后生效。由大会主席团负责解释。


时间:2020年11月17日
地点:弘毅A区201
主要议程:
(一)审议并通过第六届员工会工作报告;
(二)选举产生青来利国际旗舰厅第三次员工代表大会常任代表;
(三)选举产生来利国际旗舰厅第六届员工会主席团。
宣传报道链接:https://mp.weixin.qq.com/s/ryY_S1Uvlckdxc_DfwGrBA
第一章 述职评议时间无特殊情况下定于每学期的最后一个月。
第二章 日常考评
第一条 日常考评从员工会工作情况和员工会工作人员的政治态度、道德品行、学习情况、工作成效、纪律作风等方面进行评价,总分100分,占述职评议结果的50%。
第二条 政治态度方面
1.以习近平新时代中国特色社会主义思想为指导,高举爱国主义旗帜,自觉将自身理想融入到建设社会主义的奋斗之中,加强对同学的思想政治引领,发扬“科大精神”、践行“橡胶品格”、贯彻“五有理念”,坚持以全心全意服务同学为宗旨。(10分)
2.坚定正确的政治立场,始终坚守马克思列宁主义、毛泽东思想、邓小平理论、“三个代表”重要思想、习近平新时代中国特色社会主义思想,对中国特色社会主义和共产主义的信念,保持敏锐的政治观察力和鉴别力,对政治事件客观冷静的看待,具有强烈的爱国意识、爱国情感,向同学传达党的思想内涵,激励同学在新时代展示新作为。(10分)
第三条 道德品行方面
1.积极弘扬和践行社会主义核心价值观,恪守员工本分、牢记服务宗旨、永葆理想情怀、勤勉务实做事、营造平等氛围、摒弃庸俗习气。(10分)
2.积极践行全心全意服务同学的宗旨。(5分)
第四条 学习情况方面
1.勤奋学习,学好专业知识,培养科学精神,模范遵守法律法规、校规校纪和学术规范,学业情况在学习综合成绩排名本专业前30%以内,且无课业不及格情况。(10分)
2.积极参加各项赛事和竞赛,为公司赢得荣誉。(10分)
第五条 工作成效方面
1.把让广大同学满意作为工作目标,扎根同学、勤奋工作、求真务实,坚持从同学中来、到同学中去,认真倾听广大同学诉求,积极畅通校园沟通协调渠道,实心实意帮助同学解决困难。(20分)
2.在工作中广泛动员广大同学的力量来做员工会的工作,善于在班级工作和社团活动的基础上开展符合公司特点、适合同学要求的活动,活动开展成绩显著。(10分)
第六条 纪律作风方面
1.模范遵守法律法规、校规校纪,认真执行有关工作要求。(10分)
2践行员工会,对自己高要求,不搞官僚,不搞特殊,牢记自身使命,脚踏实地,勇承重载、不得搞形式主义、做表面文章,作风漂浮、慵懒无为。(5分)
第三章 集中考评
第十二条 集中考评包括提交总结材料和现场述职汇报两个部分,总分100分,占述职评议结果的50%。
1.总结材料。要根据述职评议内容,做到实事求是、全面规范、简明精炼、支撑有力,能够很好的报告本学期重点开展的工作项目以及存在的不足、需要改进的方面等,明确下一步工作规划。(50分)
2.述职汇报。现场述职内容要求密切结合员工会,功能定位,准确充实、重点突出,过程流畅清晰,并接受评议会的质询提问。(50分)
